【演出经纪人思维导图】
演出经纪人考试内容很多都是文科性质的知识,需要背诵的内容很多,所以大家在备考的时候可以准备一份知识思维导图,利用思维导图的关联性,将零散的知识点贯通到一起,可以帮助考生进行系统性的学习。

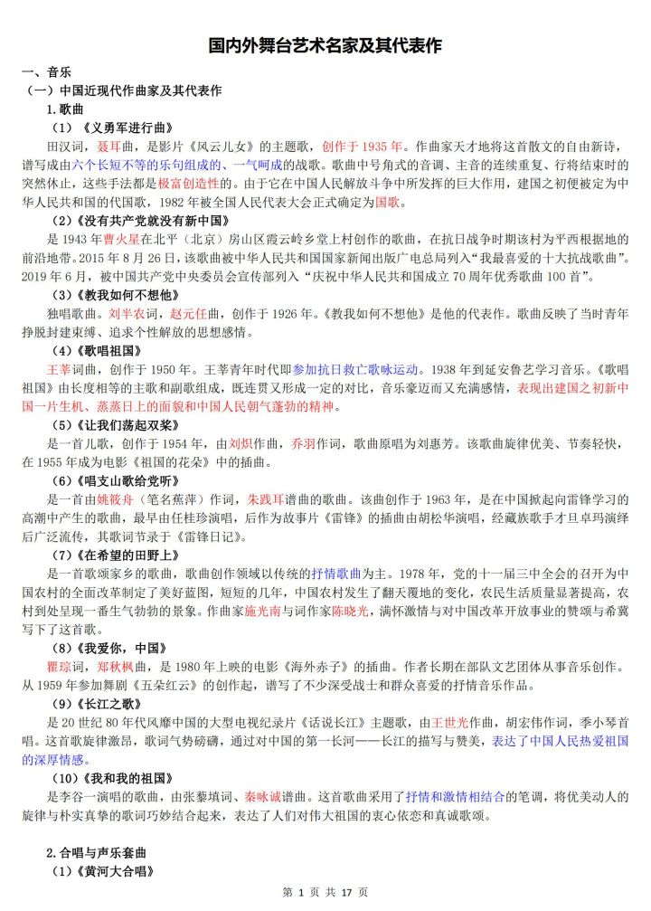
【舞台艺术名家名作总结】
首先说一下这一部分的知识内容很容易记混淆,所以【舞台艺术名家名作总结】是据考试大纲要求,把舞台艺术基础这个科目的名家名作的重要考点进行汇总整理形成的,对考生学习记忆这一部分的识点非常有帮助。并且在内容上面通过不同的颜色进行了标记,各位同学在学习的时候也会很清晰的学习知识。

那么接下来就是如何进行正确的备考,有很多同学在备考的过程中,会出现各种各样的现象,比如明明已经学得差不多了,但是为什么一做题分数永远提不上去?学习的过程中找不到重点怎么办,觉得那里都是重点。那就是因为没有找到正确的备考方法。
“看、练、查”三部曲,全面攻克演出经纪人知识难关,这个【三部曲】每一环节看似独立,实则每一步之间都相互交叉融合,环环相扣。
