基金从业资格全国统一考试大纲
一、总体目标
为确保股权投资(含创业投资)基金从业人员掌握与了解行业相关的基本知识与专业技能,具备从业必需的执业能力,特设《私募股权投资基金基础知识》科目。
二、能力等级
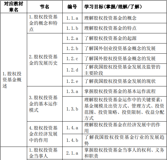
能力等级是对考生专业知识掌握程度的最低要求,分为三个级别:
(一)掌握:考生须在考试和实际工作中理解并熟练运用的内容。
(二)理解:考生须对该考点的概念、理念、原则、意义、应用范围等有清晰的认识。
(三)了解: 作为泛读内容,考生对其有一个基础的认识。
三、考试内容与能力要求
考生应当根据本科目考试内容与能力等级的要求,掌握下列从业必需的基础知识与专业技能,并具备在执业过程中综合运用相关知识的执业技能。













其他参考法规及自律规则:
1、《关于创业投资企业和天使投资个人有关税收政策的通知》(财税[2018]55 号);
2、《关于创业投资企业个人合伙人所得税政策问题的通知》(财
税[2019]8 号);3、《上市公司创业投资基金股东减持股份的特别规定》(中国证监会公告[2018]4 号);
4、《私募投资基金管理人登记和备案办法(试行)》(中基协发[2014]1 号);
5、《关于加强私募基金信息披露自律管理相关事项的通知》(中国证券投资基金业协会,2018 年 9 月 30 日发布);
6、《私募投资基金命名指引》(中国证券投资基金业协会,2018年 11 月 19 日发布);
7、《私募基金管理人登记须知》(中国证券投资基金业协会,2018年 12 月更新版)。
热点推荐:
||
如何成功拿下基金从业证书?报名基金从业取证班,送教材+收费题库+计算题专项讲解,