首页
网校
蚂蚁题库
登录
注册
网站导航
2018人力资源管理师考试
首页
考试动态
报名时间
报考指南
准 考 证
教材大纲
成绩查询
证书领取
考点辅导
一级人力资源
二级人力资源
三级人力资源
四级人力资源
考试题库
模拟试题
历年真题
在线题库
网校培训
各地
资讯
全国
北京
天津
上海
江苏
浙江
福建
安徽
江西
山东
山西
河南
河北
黑龙江
吉林
辽宁
广东
广西
海南
湖南
湖北
四川
重庆
贵州
云南
陕西
甘肃
宁夏
青海
内蒙古
新疆
西藏
当前位置:
考呗网
>
人力资源管理师
>
考点精编
>
二级人力资源
>
2017年二级人力资源管理师考前复习:员工素质测评标准体系的构建
蚂蚁考呗网
[ 2017-04-28 ] 点击次数: 【
大
中
小
】
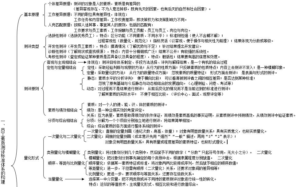
员工素质测评标准体系的构建
评论
责编::admin
上一篇:
2017年二级人力资源管理师考前复习:企业人力资源供给预测与供需平衡
下一篇:
2017年二级人力资源管理师考前复习:面试的组织与实施
广告
相关推荐
热点推荐»
1
2017-03-14
人力资源管理师二级思维导图——第五章(第一节)
2
2017-03-14
人力资源管理师二级思维导图第三章(第一节-第三节)
3
2017-04-28
2017年二级人力资源管理师考前复习:企业人力资源规划的基本程序
报考指南
报名时间
考试时间
报名条件
准 考 证
教材大纲
成绩查询
合格标准
证书领取
历年真题
编辑推荐
·
2017人力资源管理师二级思维导图第1-6章汇
dongtiku.com
考试题库
模拟试题
历年真题
·
2018年5月19一级人力资源管理师理论知识真
·
2017年11月人力资源管理师《二级专业技能
·
2018年5月19人力资源管理师《三级理论知识
·
2018年5月人力资源管理师考试真题及答案
·
2018年5月19三级人力资源专业技能真题答案
·
2016年11月人力资源管理师三级专业技能真
·
2018年5月19一级人力资源管理师专业技能真
·
2017上半年5月高级人力资源管理师《理论
·
2021年四川凉山经济师考试报名7月19日(最
·
@大学生们,2021年重庆“三支一扶”招募
·
2019人力资源管理师(一二三级) 免费题
·
中国人事考试网:中级经济师2021年报名条
·
湖南岳阳2021年初中级经济师考试报名7月
·
漳州保安员要什么时候报名考试详细题库
·
玉林考保安员证培训地址考试所需材料每
·
【热点】参加经济专业技术资格考试前,
·
北京海兰教育:2017一级消防工程师综合能
·
「北京地区」首经贸金融硕士考研参考书
·
2022北京师范大学政府经济管理考研经验、
·
上海高凡人力资源有限公司荣获“2020年度
·
测一测,你适合做HR吗?(最新发布)
·
我来告诉你婚姻情感咨询师证考试流程及
·
2021河南省考招考公告已发布_河南人力资
·
河南人力资源和社会保障厅官网:2021河南
考点精华
1
你可能知道utc,但你未必知道无人机其他
2
面向全州 文山州卫生健康委员会公开选调
3
人力资源管理师 初级 中级 高级 技师高级
4
【必看】人力资源管理师一级与二级有什
5
著名哑剧表演艺术家王景愚去世享年85岁
6
中央财经大学企业管理考博真题参考书、
7
2020CFA三级考试10科考点讲义汇总.pdf(最新
8
《人力资源共享服务中心HRSSC建设》之人
9
2020年自考《人力资源管理》考点重点讲解
10
2014年自考企业管理概论考点:人力资源管