各地
资讯
当前位置: 考呗网 > 教师资格 > 考点精华 > 小学教师 >

小学教师资格证《教育教学知识与能力》考点:学生指导(一)

蚂蚁考呗网     [ 2017-06-22 ]   点击次数:

小学教师资格证《教育教学知识与能力》考点:学生指导(一)

  【考点一】影响个体身心发展的主要观点

  【考点预测】

  在有关人的身心发展动力这个问题的认识上持外铄论的人物是( )。

  A.洛克

  B.孟子

  C.庄子

  D.斯宾塞

  答案:A

  【考点归纳】

\

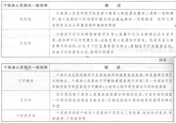
  【考点二】全体身心发展的一般规律

  【考点预测】

  人们常说的“聪明早慧”或“大器晚成”是指个体身心发展的(  )。

  A.互补性

  B.个别差异性

  C.不平衡性

  D.阶段性

  答案:B

  【考点归纳】

\
评论责编::admin
相关推荐
热点推荐»