教师资格证考试小学综合素质考点:教育观(四)
——素质教育观的运用
根据考试大纲的要求,《小学综合素质》教育观这一节需要掌握“依据国家实施素质教育的基本要求,分析和评判教育现象”。
一、素质教育与应试教育的区别
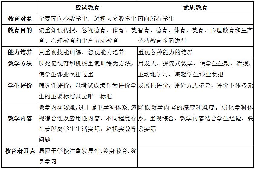
目前,素质教育观与应试教育观存在着巨大差别,如下图:

主要有以下五点区别:
1.面向少数学生与面向全体学生的区别
素质教育要求面向所有学生进行教育,应试教育主要面向少数学生,忽视大多数学生。应试教育下教师会根据学生学业成绩把学生划为所谓的优等生、中等生和后进生。教师往往由于过于关注学生的成绩,会不自觉地“抓少数,轻多数”,即重视优等生,忽视中间生和后进生,面向的是少数的学生。
2.全面素质与片面素质的区别
素质教育所指的“素质”.指人的全面素质,是“德育为先,五育并举”的教育,而不是人的某一个方面的素质。应试教育虽然会培养人某一方面的素质,但仅在于指向人的某个方面的素质,不是做人所必备的全面素质。因此,应试教育虽然会对人的知识素质发展产生作用,然而忽视了德育、体育、美育、劳动教育。在应试教育下发展的片面的人难以健康地在社会上生活。
而素质教育发展的完整的人,接受过良好的思想道德教育.懂得怎样做人:接受过系统的知识与能力的训练.具有一定的认识世界与改造世界的能力,能够承担社会分配的一定的工作:能够接受健康教育与体育训练.有健康的体魄,因而有体力承担一定的社会工作;此外,接受过审美训练,具有在生活中感受美和创造美的能力:最后.还接受过劳动技术教育,因而热爱劳动,富有勤奋创造精神,能够为社会创造财富。
3.价值取向的区别
素质教育把教育的价值定位为培养符合社会进步所需要的人才,而应试教育把教育的价值定位为考试成功。而教育归根结底是培养社会所需要的人才的活动.即培养社会所需要的人才来为社会服务的。素质教育强调培养人的“创新能力和实践能力”,强调培养“社会主义的建设者和接班人”,符合社会的需求。而应试教育培养出来的人只能考试.而不能为社会做出突出贡献,不符合教育的要求。
4.教学方式的区别
应试教育把学习建立在人的客体性、被动性和依赖性的基础上,忽略了学生的主动性、能动性和独立性。素质教育要求转变这种单一的、被动的学习方式,提倡和发展多样性的学习方式,特别是要提倡自主、探究与合作的学习方式。让学生成为学习的主人,使学生的主体意识、能动性和创造性不断得到发展.发展学生的创新意识和实践能力。
5.评价方式的区别
应试教育的评价采取筛选性评价.以考试成绩作为评价学生的主要标准。素质教育在评价方式改革上作出了很多努力,采取发展性评价(又称过程性评价、形成性评价)评价学生。素质教育评价方式上的改革主要体现在五个方面的评价观念的转变:以量化评定与质化评定相结合的方式取代量化评定;评定的功能由侧重甄别转向侧重发展:既重视学生在评定中的个性化反应方式,又倡导让学生在评定中学会合作:强调评定问题的真实性、情境性;评定不仅重视学生解决问题的结论,而且重视得出结论的过程。
二、素质教育的实施障碍
1.对素质教育的误解
素质教育是面向所有学生的教育,但有观点认为学生个体存在差异,因此面向全体的教育是不可能的。然而这种观点也是违背素质教育观的,是对素质教育观的误解。
素质教育并不否认人的差异,不否认受教育者有不同的发展的可能性。素质教育尊重人的差异和人的发展的不同,是社会对多样性人才需求的反映。素质教育面对所有学生,是通过因材施教,使得所有接受教育的人都能够通过素质教育,获得符合自身个性的发展。
2.沉重的课业负担
1999年中共中央、国务院《关于深化教育改革全面推进素质教育的决定》指出,“减轻中小学生课业负担已成为推行素质教育中刻不容缓的问题,要切实认真 加以解决。各级政府都要建立健全减轻学生课业负担的监督检查机制。”《国家中长期教育改革和发展规划纲要(2010--2020年)》也强调“减轻中小学 生课业负担”。
国家之所以强调减轻学生课业负担,是因为过重的课业负担会严重损害儿童少年的身心健康。影响学生的成长。但当前课业已经成为学生的“负担”,阻碍了学生身心健康的发展.阻碍了素质教育的实施。