首页
网校
蚂蚁题库
登录
注册
网站导航
初级会计师考试
首页
考试动态
考试报名
报考指南
准 考 证
教材大纲
成绩查询
证书领取
考试辅导
初级会计实务考点
模拟试题
历年真题
经济法基础考点
模拟试题
历年真题
考试题库
历年真题
模拟试题
在线题库
网校培训
当前位置:
考呗网
>
初级会计师
>
教材大纲
>
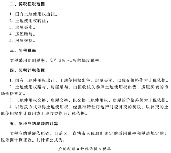
2018年初级会计职称《经济法基础》考试大纲:第六章(最新发布)(2)
蚂蚁考呗网
[ 2017-12-13 ] 点击次数: 【
大
中
小
】
热点:
|
通关必看:
2018年初级会计考试提前备考有妙招,汇聚黄章令等经验丰富名师,
共9页:
上一页
1
2
3
4
5
6
7
8
9
下一页
评论
责编::admin
上一篇:
2018年初级会计职称《初级会计实务》考试大纲:第二章(最新发布)
下一篇:
2018年初级会计职称《经济法基础》考试大纲:第八章(最新发布)
广告
相关推荐
热点推荐»
1
2017-12-13
2018年初级会计职称《初级会计实务》考试大纲:第二章(最新发布)
2
2017-11-15
2018年初级会计职称考试教材会有哪些变动?
3
2017-12-13
2018年初级会计职称《经济法基础》考试大纲:第六章(最新发布)
报考指南
报名时间
考试时间
报名条件
准 考 证
教材大纲
成绩查询
考试题型
证书领取
历年真题
编辑推荐
·
2017年初级会计职称考试教材(各科目)
dongtiku.com
考试题库
模拟试题
历年真题
·
2017年初级会计职称《初级会计实务》考试
·
2018年初级会计职称会计实务教材课后练习
·
2019年初级会计职称考试《经济法基础》练
·
2018年初级会计职称《经济法基础》章节习
·
2018年5月14日初级会计实务考试真题答案(
·
2018初级会计师《经济法基础》模考押题试
·
2018年初级会计职称考试《会计实务》强化
·
2018年初级会计师《经济法基础》考试模拟
·
2021年中考数学模拟试题全卷及详细解答(
·
提前开票算虚开?税务局刚明确!今天起
·
2021年初级会计免费题库《经济法基础》每
·
一本失踪宠物图鉴,每张都是一个令人心
·
【防范电信网络诈骗】被骗30多万元后才
·
周鸿�t:360联手哪吒造的车 只要10万元(
·
快速「蹿红」的胶州,即将迎来首座龙湖
·
2021中考英语高分阅读考前押题(全国通用
·
全国2021年初级会计考试《各科目》真题答
·
2021年初级会计职称真题及答案(最新发布
·
干货 财政部宣布:2021年初级考试题型、
·
【8.29真题】2020初级会计实务考试真题(
·
《实务》精讲班2021年初级会计实务精讲班
·
方才学习网:初级会计师考试真题网课视
·
2020年初级会计第一批考生已经走出考场!
·
2020初级会计职称考试历年真题word电子版
考点精华
1
中级经济师考试资源补给站。(最新发布
2
2016年《初级会计实务》考点讲义汇总(最
3
急,急,急,初级会计考试不到十天,怎
4
今日券商怎么走?晨会揭秘(最新发布)
5
2021考呀呀初级会计经济法基础第三章(最
6
家长因在试卷上签字,老师连连称赞,网
7
你所想到培训、陪访、陪练,构成了销售
8
29日,【盈利多米诺·精华班】圆满落幕!
9
「上分」2021 初级会计实务 常用会计公式
10
初级会计证书到底有没有必要考?含金量